干货|Abbkine细胞凋亡、毒性、增殖、衰老文献结果图百花争艳
图一
图二Abbkine细胞周期试剂盒一直以操作简便、效果稳定著称,这么多年一直零售后。如图为实验效果图,在流式检测的荧光图上,可以看到清晰的G1峰、S峰和G2峰,同时我们惊喜发现,结果图中出现了传说中的sub-G1峰,即凋亡细胞峰(图一的玫红色),据此可以判断样本中存在少量的凋亡细胞。图片引自Ravish, Akshay, et al.和Yuan, Jun, et al (KTA2020). 2.衰老试剂盒
图三Abbkine细胞衰老试剂盒,一直以低调有不少优雅的姿态与科研小伙伴们并肩合作,一次次做出清新自然的结果,为细胞衰老研究做出贡献。如图为实验结果图,蓝色为衰老阳性细胞。图片引自Min Fu, Yiling Zhang, et al(KTA3030) 。
3.细胞凋亡细胞凋亡的检测维度比较多,这里从线粒体膜电位、MPTP、Annexin V/PI双染等角度展开。1)JC-1法检测细胞凋亡
图四Abbkine细胞膜电位检测试剂盒(JC-1)对细胞的早期凋亡状态进行检测,通过流式细胞仪准确定量细胞凋亡比例,结果可靠。图片引自Teng, He, et al.2)MPTP法检测细胞凋亡
图五Abbkine线粒体通透性转换孔MPTP检测试剂盒对细胞内线粒体通透性转换孔的开合程度进行追踪,从而判断药物对线粒体活动的影响,也是药物毒理学研究的好伙伴。图片引自Zhang, Yi, et al. IF:8.4,图片上的荧光MFI极为Mean Fluorescence Intensity。3)TUNEL法检测细胞凋亡
图六细胞死亡(凋亡或坏死)时,DNA发生断裂。此时利用末端脱氧核苷转移酶(TdT),将核苷酸类似物掺入DNA链中,就可用抗体、点击化学(Click chemistry)等方法进行检测。KTA2011-一步法TUNEL检测试剂盒经过优化升级,组分更加齐全,染料信号增强。图片引自Park, Eunji, et al。4)Annexin-V法检测细胞凋亡
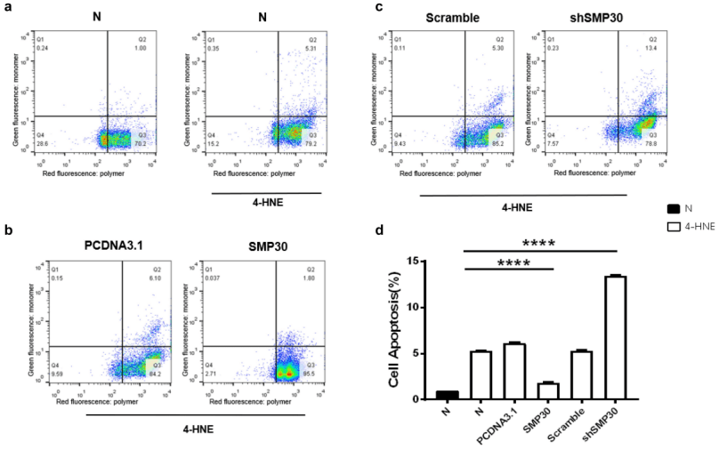
图七Annexin-V是一种分子量为35~36 KD的Ca2+依赖性磷脂结合蛋白,能与PS高亲和力特异性结合。将Annexin-V进行荧光素(FITC、PE)或biotin标记,以标记了的Annexin-V作为荧光探针标记,利用流式细胞仪或荧光显微镜可检测细胞凋亡的发生(绿色)。碘化丙啶(propidine iodide, PI)是一种核酸染料,它不能透过完整的细胞膜,但在凋亡中晚期的细胞和死细胞,PI能够透过细胞膜而使细胞核红染(红色)。因此将Annexin-V与PI匹配使用,就可以将凋亡早晚期的细胞以及死细胞区分开来。用该方法检测细胞凋亡不同时期,是检测细胞凋亡的经典方法,图引自Yang, Chen, et al.5)Caspase法检测细胞凋亡
图八Abbine的Caspase系列检测试剂盒是用比色法对凋亡蛋白进行定量,半胱氨酸蛋白酶的 Caspase 家族已显示在凋亡中起关键作用。哺乳动物 caspases 可分为三个功能组:启动子半胱天冬酶(Caspase 2、8、9 和 10),执行者半胱天冬酶(Caspase-3、6 和 7)和炎性半胱天冬酶(Caspase 1、4、5、11 和 12)。Caspase-1(ICE,白介素-1β-转换酶)是哺乳动物的 caspase,负责将两种炎性细胞因子白介素 1β 和 IL-18 的蛋白水解成活性细胞因子,从而引发促炎反应。图片引自Hongyan Lia,et al。4.报告基因检测
图九Abbkine 双荧光素酶报告基因检测试剂盒具有检测迅速、灵敏度高、检测范围广,无细胞内源活性干扰等优势特点。如图为KTA8010归一化法检测数值,图片引自Jiang, Mingchao, et al。相关产品推荐
中文名称 | 货号 | 规格 |
细胞衰老检测试剂盒(β-半乳糖苷酶法) | KTA3030 | 100 T |
细胞周期染色分析试剂盒 | KTA2020 | 50 T/100 T |
活/死细胞双染色试剂盒 | KTA1001 | 100 T/500 T /2000 T |
活细胞示踪试剂盒(绿色荧光) | KTA1002 | 100 T/500 T/2000 T |
细胞毒性检测试剂盒(乳酸脱氢酶法) | KTA1030 | 96 T/480 T |
彗星法DNA损伤分析试剂盒(3孔载玻片) | KTA3040 | 15 T/75 T |
Annexin V-AbFluor™ 405 细胞凋亡检测试剂盒(蓝色荧光) | KTA0001 | 50 T/100 T |
Annexin V-AbFluor™ 488/PI双染细胞凋亡检测试剂盒 | KTA0002 | 50 T/100 T |
Annexin V-EGFP/PI双染细胞凋亡检测试剂盒 | KTA0005 | 20 T/50 T/100 T |
线粒体膜电位分析试剂盒(JC-1法) | KTA4001 | 20 T/100 T/500 T |
线粒体通透性转换孔(MPTP)检测试剂盒 | KTA4002 | 50 T/100 T |
一步法TUNEL细胞凋亡检测试剂盒(绿色荧光) | KTA2010 | 50 T/100 T |
一步法TUNEL细胞凋亡检测试剂盒(红色荧光) | KTA2011 | 50 T/100 T |
细胞凋亡DNA Ladder抽提试剂盒(离心柱式) | KTA1101 | 50 T/100 T |
Fluo-4钙离子检测试剂盒 | KTA7010 | 100 T/1000 T |
Caspase-1 活性分析试剂盒(比色法) | KTA3020 | 20 T/50 T/100 T |
Caspase-2 活性分析试剂盒(比色法) | KTA3021 | 20 T/50 T/100 T |
双荧光素酶报告基因检测试剂盒 | KTA8010 | 100 T/1000 T |
萤火虫荧光素酶检测试剂盒 | KTA8011 | 100 T/1000 T |
细胞状态产品线的文献引用图片精彩纷呈,百花齐放,还有更多文献库还在不断扩容中,由于文章篇幅有限,这里就限量发出了9张代表图,小伙伴们对Abbkine产品结果感兴趣的话,可以随时跟小编联系获取靓图,或者诉诉衷肠,小编的24小时热线电话400-6800830。

